jinnianhui
ENGLISH
|
广州港股份
首 页
集团概况
新闻中心
集团业务
企业文化
联系我们
新闻中心
最新新闻
集团公告
集团公告
首页
>
新闻中心
>
集团公告
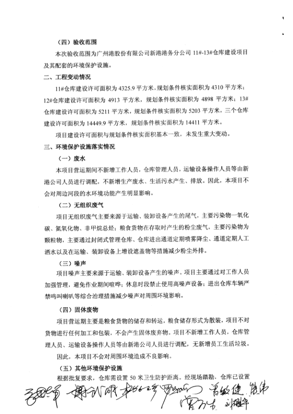
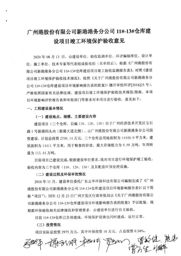
新港港务分公司11#-13#仓库建设项目竣工环境保护验收意见
相关附件:
11-13#仓竣工验收检测报告表.pdf
联系我们
|
网站地图
|
法律声明
粤ICP备
四川牛犊犊人力资源有限公司
粤公网安备67686786786767号
XML 地图